
连续6个交易日20cm涨停,今年涨近2倍的牛股志特新材宣布明起停牌核查
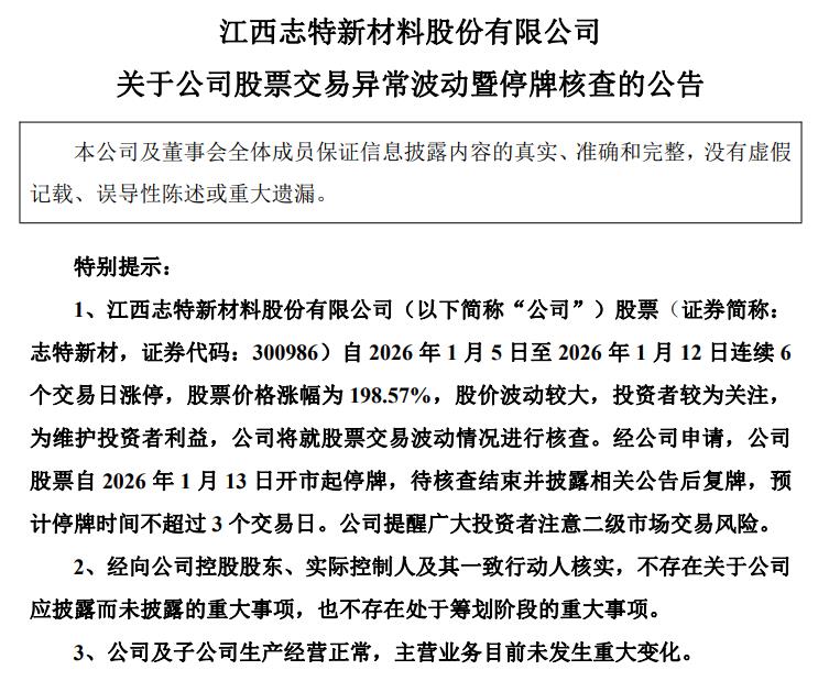
今日晚间,志特新材发布公告称,公司股票自2026年1月5日至1月12日连续6个交易日涨停,涨幅为198.57%,股价波动较大。为维护投资者利益,公司将就股票交易波动情况进行核查。经申请,公司股票自1月13日开市起停牌,预计停牌时间不超过3个交易日。

公司提醒投资者注意二级市场交易风险。此外,公告称,公司前期披露的信息无需要更正或补充之处,主营业务未发生变化,且近期经营情况及内外部经营环境未发生重大变化。
根据公告,针对公司股票异常波动,米兰app官方网站公司董事会对公司、控股股东、实际控制人及其一致行动人就相关事项进行了核实,现将有关情况说明如下:
1、公司前期披露的信息不存在需要更正、补充之处。
2、自上市以来,公司主营业务为铝模、防护平台、装配式预制件等产品的研发、生产与销售,目前未发生任何变化。
3、公司2024年度实现营业收入252,638.67万元,AG游戏归属于上市公司股东的净利润为7,369.51万元;2025年前三季度实现营业收入202,348.67万元,归属于上市公司股东的净利润为11,785.99万元。营业收入来源为铝模、防护平台、装配式预制件等主营业务产品。公司预计将于2026年4月25日披露2025年年度报告,具体经营情况敬请关注公司后续披露的2025年年度报告。
4、近期公司经营情况及内外部经营环境未发生重大变化。
5、公司、控股股东、实际控制人及其一致行动人不存在关于本公司的应披露而未披露的重大事项,或处于筹划阶段的重大事项。
6、股票异常波动期间,公司控股股东、实际控制人及其一致行动人不存在买卖公司股票的情形。
7、截至2026年1月12日,公司股票收盘价为33.38元/股,根据中证指数有限公司网站发布的数据,公司最新滚动市盈率为104倍,市净率为6.46倍;根据中上协行业分类,公司所属金属制品业最新滚动市盈率为37.24倍,市净率为3.08倍。公司滚动市盈率和市净率与同行业的情况有较大差异。
值得一提的是,志特新材是今年目前为止A股市场上的最强牛股,今年的6个交易日,该股全部收获20CM的涨停,是今年首只翻倍股。截至今日收盘,志特新材今年累计涨幅198.6%,股价报收33.38元/股,总市值达137.5亿元。
